X生髮雷射HaiRestart®,首盛診所搶先全台開跑!
在毛囊萎縮的關鍵時刻,你需要更強大的動力。首盛診所引進剛通過衛福部核准的X生髮雷射HaiRestart®,成為第一批合作院所。
透過專利 Fotona SMOOTH®技術,以安全、可控的熱能刺激休眠毛囊,在無需藥物的情況下重新進入健康的生長週期,簡單來說X生髮雷射,一次搞定頭髮密度、粗度,引領毛囊重回健康生長軌道。

透過生髮梳將安全、可控的熱能,溫和擴散至毛囊

重塑真皮層結構,膠原新生啟動Wnt/β-catenin生長信號

提前喚醒休止期中的毛囊,毛髮密度、粗細、長度提升
X生髮雷射3大優勢,生髮界的領航員
6次療程見效
每次15分鐘搞定
2940nm鉺雅鉻
精準喚醒毛囊
4000倍醫療級能量
專利低痛感
用數據說話,專利 Fotona SMOOTH® 技術
臨床研究顯示:治療五星滿意度
X生髮雷射主要利用專利Fotona SMOOTH® 無傷口光熱技術,使用Er:YAG(2940nm)紅外線雷射,此波長與皮膚水分的吸收峰完全重疊,能量脈衝可以高效率作用於表皮與真皮上層!它以非剝離(non-ablative) 的方式作用,不會破壞表皮,又可以啟動毛囊微循環,因此療程舒適,是市面上極少數能兼顧效果與安全性的生髮療程。
在毛囊萎縮的關鍵時刻,你需要更強大的動力。首盛診所引進剛通過衛福部核准的X生髮雷射HaiRestart®,成為第一批合作院所。
透過專利 Fotona SMOOTH®技術,以安全、可控的熱能刺激休眠毛囊,在無需藥物的情況下重新進入健康的生長週期,簡單來說X生髮雷射,一次搞定頭髮密度、粗度,引領毛囊重回健康生長軌道。
熱堆疊效應
透過雷射能量在頭皮上快速堆疊,6個脈衝疊加至335ms,溫和將熱能擴散至皮膚深層。這與傳統雷射不同,它能在不造成過度熱損傷的情況下,活化頭皮環境。
熱休克蛋白
在表皮瞬間產生極高溫度(超過 280°C 的氣化溫度),這種高溫能誘導產生熱休克蛋白,作為細胞間的傳導因子,進而傳遞訊號至皮膚底層,啟動細胞重塑與再生。
X生髮雷射擁有多項學術證明及治療成果,根據 Non-ablative Er:YAG laser is an effective tool in the treatment arsenal of androgenetic alopecia 研究實證,X生髮雷射安全又有效。
Clinical evaluation
改善率為70%
Blind evaluation
改善率為70%
消費者自評滿意度(VAS)
為100%滿意
雙模式生髮任務:Long & Short 雙探頭治療
X生髮雷射有2大探頭,針對不同治療治療方式,會搭配不同的探頭使用,以下為您詳細介紹兩者的差異:
Long 探頭
利用雷射能量在頭皮上進行熱堆疊,皮下瞬間達到高溫卻不會痛,誘導皮膚產生熱休克蛋白(HSP),這種訊號傳導並傳遞訊號至底層毛囊,啟動再生與修復。
患者體感僅有溫熱感,無傷口、無恢復期、痛感低,適合日常頭皮養護或落髮治療。
Short 探頭
利用雷射微創技術,在角質層創造微米級的微小孔洞,創造微小傷口,開啟皮膚屏障的通道,以利於藥物、外泌體導入 ,提升數十倍的吸收率。
此模式深度較淺,因此感受度更低,而類似微針的效果加上外泌體等藥物,能改善頭皮的微環境與發炎症狀。
我適合X生髮雷射嗎?
X生髮雷射使用專利 Er:YAG(2940nm)紅外線雷射。此波長與皮膚水分的吸收峰完全重疊,能量脈衝可以高效率作用於表皮與真皮上層!以非剝離(non-ablative) 的方式作用,不會破壞表皮,又可以啟動毛囊微循環,是市面上極少數
初期與中重度落髮:
髮際線退後、髮旋稀疏者。
怕針怕痛族群:
不敢嘗試 PRP 注射,追求非侵入式療程。
產後落髮女性:
正值哺乳期、不方便口服生髮藥物者。
追求效率的商務人士:
非侵入性,10~15分鐘完成治療。
X生髮雷射 vs 生髮帽,
該怎麼選?
皮膚專科醫師打造複合式治療計劃
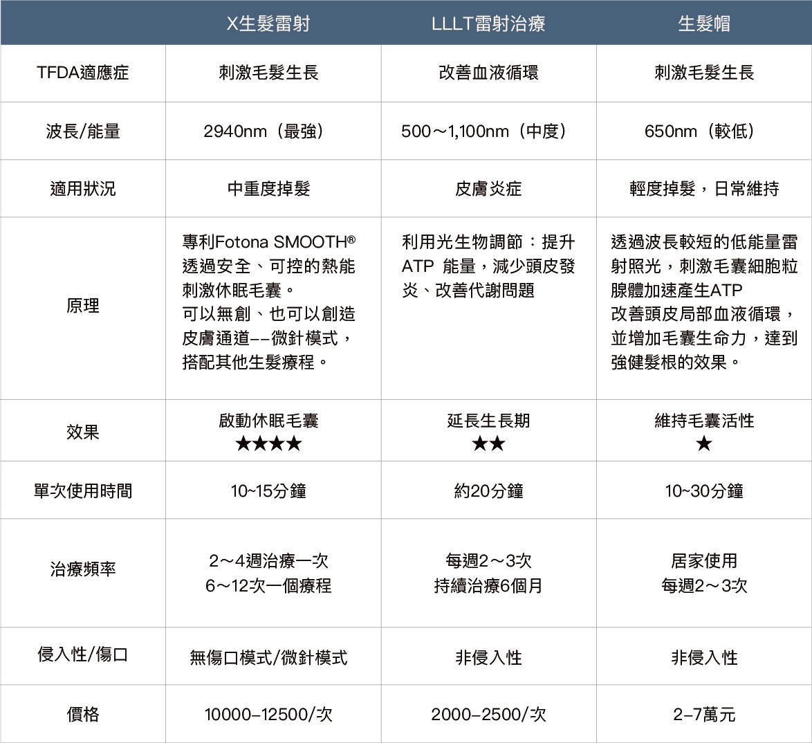
家用雷射帽屬於低能量 LLLT,只能在頭皮表層提供微弱刺激,而 HaiRestart® 使用的是醫療級 Fotona SMOOTH® 雷射,能將能量精準傳遞到毛囊周圍,其作用深度、能量密度與效果都遠高於家用設備,因此改善速度更快更精準、效果更明顯,為了讓大家更了解其中的差異,首盛團隊整理了詳細的比較表格,供大家參考:
| 產品 | X生髮雷射 | LLLT雷射治療 | 生髮帽 |
|---|---|---|---|
| TFDA適應症 | 刺激毛髮生長 | 改善血液循環 | 刺激毛髮生長 |
| 波長/能量 | 2940nm(最強) | 500~1,100nm(中度) | 650nm(較低) |
| 適用狀況 | 中重度掉髮 | 皮膚炎症 | 輕度掉髮,日常維持 |
| 原理 |
專利 Fotona SMOOTH®透過安全、可控的熱能刺激休眠毛囊。 可以無創、也可以創造皮膚通道--微針模式,搭配其他生髮療程。 |
利用光生物調節:提升 ATP 能量,減少頭皮發炎、改善代謝問題 | 透過波長較短的低能量雷射照光,刺激毛囊細胞粒腺體加速產生ATP 改善頭皮局部血液循環,並增加毛囊生命力,達到強健髮根的效果。 |
| 效果 |
啟動休眠毛囊 ★★★★ |
延長生長期 ★★ |
維持毛囊活性 ★ |
| 單次使用時間 | 10~15分鐘 | 約20分鐘 | 10~30分鐘 |
| 治療頻率 |
2~4週治療一次 6~12次一個療程 |
每週2~3次 持續治療6個月 |
居家使用 每週2~3次 |
| 侵入性/傷口 | 無傷口模式/微針模式 | 非侵入性 | 非侵入性 |
| 價格 | 10000-12500/次 | 2000-2500/次 | 2-7萬元 |
X生髮雷射與居家生髮帽,兩者能量差距高達 4,000 倍,即使是診所常用的大型照光機LLLT,X生髮雷射的能量也是其 500 倍 以上。
不過比起怎麼選,首盛診所皮膚專科醫師強調:生髮這件事情,它是一個漫長的過程,可能長達 5 年、10 年,甚至 20 年,所以我總是跟患者說,生髮必須簡單到像刷牙一樣,你才能長久落實,像是:口服藥、生髮水,甚至是雷射生髮帽,這些都是最基本卻也最重要的。
因此可以將生髮帽作為居家日常保養,在定期到診所進行醫療級的X生髮雷射,兩者互相搭配達到最佳的治療效果。
X生髮雷射5大見證案例,覺醒你的髮際線與毛囊
X生髮雷射圓禿治療,12次從沙漠變成雨林
13歲男性,患有嚴重Alopecia Areata圓禿,經歷12次X生髮雷射治療,重新長回茂盛的頭髮。
courtesy@Kingsley Mariadasan, MD/ Norway
X生髮雷射地中海禿治療,6次禿髮區大幅縮小
47歲男性,治療時有糖尿病問題,因此醫師未採取注射方案,經歷6次X生髮雷射治療,並搭配居家生髮,找回濃密髮量。
courtesy@Foo Wing Jian, MD/ Malaysia
X生髮雷射M型禿治療,10次從大叔變成歐巴
33歲男性,經歷10次X生髮雷射治療,髮量明顯增加,
經過6個月追蹤:
粗毛髮比例從73%增加到86%。
平均毛幹直徑從61µm增加到66µm。
毛髮密度從68N/cm² 提高到 81N/cm²。
courtesy@Tea Osterc, MD/ Slovenija
X生髮雷射產後落髮治療,6次找回媽咪的自信與美麗
36歲產後媽媽,因為仍在哺乳不考慮注射和藥物治療,經歷6次X生髮雷射治療,重新找回少女時的自信髮量。
courtesy@Foo Wing Jian, MD/ Malaysia
X生髮雷射女性禿治療,改善程度高達6成
根據論文實證[註1],32位患有女性禿的患者參與研究:
BASP評分 改善程度為6分(滿分10分)
Blind evaluation 改善率為72 %
痛感評分為3分(滿分10分)
X生髮雷射常見問題
臨床研究顯示,X生髮雷射在「不同年齡」與「各種程度掉髮」的族群中,都能減少掉髮並提升髮量密度,且頭皮變得更有彈性、不那麼乾燥。通常建議每 2–4 週進行一次、連續 4–6 次即可看到明顯變化,之後依情況每 1–3 個月做一次維持,效果能持續穩定延長。亦能與 PRP、外泌體或口服藥物搭配。
這三種治療的深度與改善狀況是完全不同的,下列為大家整理出比較表格,方便大家更快速了解彼此間的差異:
| 療程 | X生髮雷射 | 微針外泌體 | PRP |
|---|---|---|---|
| 患者感受 | 完全無針、無傷口,適合怕針或怕痛的族群 | 會有細微傷口,有針感 | 需抽血並打針進入頭皮,侵入性最高 |
| 治療深度 | 皮膚淺中層 | 皮膚淺中層 | 屬於深層治療 |
| 主要功能 | 改善頭皮環境、促進循環、啟動細胞訊號 | 透過外泌體因子進行細胞修復與再生 | 利用自體生長因子進行深層修復 |
X生髮雷射使用專利 Fotona SMOOTH® 技術,將雷射能量在頭皮上快速堆疊,不破壞表皮、無傷口、非侵入性,透過安全、可控的熱能刺激休眠毛囊,治療過程舒適無痛,只會感受到頭皮溫溫熱熱的感覺。
術後基本無恢復期,可直接恢復日常生活。部分患者治療後可能出現暫時紅腫與輕微的脫皮 ,不過幾天內就會消退,首盛診所也會主動關心您的狀況,不需過於擔心。
頭髮生長有固定的生長週期,以及因為每個患者的狀況不同,需要給毛囊充足的時間生長,因此通常需要六次的完整療程,才能達到「肉眼有感」的改善。